新闻资讯/NEWS
|
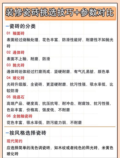
超耐磨瓷砖怎么选?揭秘材质工艺与PEI、莫氏硬度标准,让家更耐用时间:2025-11-30 23:00 于装修选材之际,瓷砖耐磨性常常是众人所关注的要点。所谓“超耐磨”,并非单单是一个营销用语,其背后所指向的是一连串具体的材质工艺以及性能标准。明白了这一点后,我们才能够选对产品,使得家里的地面长久耐用。 超耐磨的特性主要是源于瓷砖表面的釉料,以及工艺。传统瓷砖的耐磨层是比较薄的,然而超耐磨瓷砖一般采用了特殊的耐磨釉料,并且通过高温烧制,让其与坯体紧密结合。它的核心材质不是单一成分,而是在釉料里加入了氧化铝、碳化硅等高硬度金属氧化物晶体。这些微小的晶体颗粒在釉面中形成了坚实的保护网络,极大地提高了表面的抗刮擦能力。这致使它能够承受日常生活中鞋底沙砾、家具移动等所带来的摩擦,长久保持光亮如新 。
瓷砖耐磨性不是靠感觉去判断的,而是依靠有明确的国际标准来进行衡量的,在欧洲标准EN 154里,是借助“莫氏硬度”以及“PEI等级”来分级的,莫氏硬度衡量的是抗刮伤的能力,超耐磨瓷砖通常能够达到6级以上哦,这足以抵抗金属钥匙的划刻,而PEI等级是针对家庭使用场景的,模拟测试瓷砖在经受特定转数的磨料摩擦之后的磨损程度了,适用于室内地砖的PEI等级一般在III级到V级,等级越高,越能够承受人流量大的区域啊。 存在一个常见误区,就是把“超耐磨”误解成“永不磨损”。任何材料都具备使用寿命。于正常家居环境里,一款合格的高等级超耐磨瓷砖,其表面的耐磨层能够维持20年以上,且不会出现明显磨损痕迹。它的最终使用寿命更取决于铺贴工艺、日常保养以及使用强度。比如,门口常带进沙砾的区域磨损会更快,定期清洁并使用中性清洁剂能够有效延长其光泽度并延长使用寿命。瓷砖坯体本身寿命很长,表面耐磨层的耐久性才是决定它“服役”年限的关键。
您是在为家中的哪处空间挑选瓷砖呀,是那人员往来频繁的客厅呢,还是得格外着重防滑性能的厨卫呢,欢迎于评论区去分享您的具体需求以及疑虑,我们一块儿来探讨探讨,要是觉着本文具备帮助,也请毫不吝啬地去点赞以及分享 。 |

